2025年
广东省初创企业经营者能力提升培训
品牌塑造与营销专题报名通知
为深入贯彻落实党的二十大和二十届二中、三中、四中全会精神,完善促进创业带动就业的保障制度,着力构建“创业培训、创业服务、创业孵化、创业活动”四创联动支持体系,落实“创业伴飞”计划,进一步做好粤港澳大湾区创业大赛“后半篇文章”,省人力资源社会保障厅将在全省范围内资助有发展潜力的初创企业经营者,参加高层次进修学习。

由华南师范大学承办的2025年度广东省初创企业经营者能力提升品牌塑造与营销专题面向全省诚邀120名优秀创业者!符合条件者可获得广东省人力资源和社会保障厅的学费资助(一经录取,直接全额减免学费),现开启正式报名通道,欢迎优秀创业者申报!
课程体系
华南师范大学品牌塑造与营销专题班将设置“集中授课+考察交流+资源对接+省外交流考察”等四个模块,采取名师教学、现场学习、企业家访、投融资对接等整合性学习措施,提供“问道华师、筑梦品牌、汇智湾区、共创未来”的项目价值。
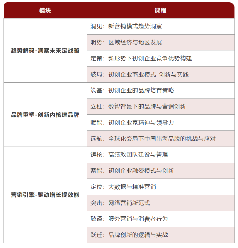
第一部分:集中授课

第二部分:考察交流

第三部分:资源对接

第四部分:省外交流考察路线

*以上研修考察路线以实际安排为准。
课程特色
一、创智华师
名师汇智,塑造全球化品牌格局
专题班汇聚华南师范大学知名教授、行业专家与品牌出海实战型企业家,形成“理论+实务+资本”的导师矩阵。课程模块包括“趋势解码—品牌重塑—营销引擎”,内容涵盖国际市场趋势、品牌战略定位、跨境传播与营销创新。学员将系统掌握品牌建设的核心逻辑与国际营销思维,理解如何让中国品牌在全球语境中脱颖而出。
二、筑梦品牌
实战驱动,打造企业增长引擎
课程聚焦于品牌的商业落地与成长路径。课程将引导学员完成品牌诊断、战略制定与营销落地方案,深入剖析中小企业如何借助数字化传播、跨境电商与本土文化叙事塑造品牌价值。导师通过案例讲解与小组研讨,帮助学员构建“品牌驱动增长”的系统能力,推动企业从市场竞争向品牌引领转型。
三、汇智湾区
走进标杆,探寻品牌出海新范式
专题班将组织学员走进具有行业代表性的标杆企业与创新机构,学习其在品牌创新、用户运营与国际化布局方面的成功经验。课程特别设有“品牌出海圆桌讨论”,邀请跨境电商平台、国际传播机构与出海品牌代表分享全球市场洞察,帮助学员掌握跨文化传播、海外品牌塑造与市场进入的核心策略。
四、共创未来
资源链接,助力品牌国际化落地
依托校友资源与社会合作网络,举办“品牌塑造与营销高峰论坛”、“创业校友品牌交流会”、“项目路演暨投资机构对接会”等活动,为学员提供从政策到资本的全链条支持。通过与创投机构、商会、海外渠道平台的联动,学员不仅获得理论提升,更能实现品牌项目的实质性合作与融资落地,真正把课堂成果转化为发展动力。
五、寻源问道:
跨区域学习,拓展品牌全球视野
培训设置省外研修环节,走进杭州、长沙、茅台镇等品牌创新高地。学员将在杭州学习数字化营销创新与国际品牌运营,在长沙探索文化品牌的全球传播,在茅台镇感受传统产业如何借社群营销与文化出海实现品牌再生。通过沉浸式学习,学员将掌握国际市场拓展、品牌出海策略与海外本土化运营的关键能力。
六、行远共生
长期陪伴,助力企业持续成长
学院将建立品牌成长支持体系,通过“校友品牌成长营”、“品牌出海策略工作坊”等持续服务,提供品牌咨询、营销诊断、国际市场顾问与资本对接。依托校友和智库资源,学院将长期关注学员企业的品牌升级与出海进程,陪伴企业实现从创业到国际化的稳健成长。

报名指南
1.报名条件
1.广东省登记注册5年内私营小型微型企业、民办非企业单位(以下简称初创企业)的法定代表人、投资人(包括穿透情况)、主要人员(董事长、总经理、董事、监事)、总监等领导职务的经营者。
2.港澳青年创业企业、入围粤港澳大湾区创业大赛复赛的企业、获得过省级以上政府部门组织的创业创新大赛奖项、涉农相关企业创业者报名参加经营管理提升专题(“百千万工程”特色班)可优先录取。
3.参加过往年省级初创企业经营者能力(素质)提升培训的学员及其所在企业的其他人员不得报名参加;严重违法失信企业或列入经营异常名录的企业经营者不予录取。
2.培训地点
华南师范大学广州校区
3.班次设置
培训采取小班教学,共开设3个班次,每班40人。
4.培训安排
1.计划2025年12月开班,学制3-4个月,原则上安排在周末上课,集中面授的课程共计7天,参观考察交流活动不少于3场次,资源对接活动不少于3场次。
2.省外交流考察活动自愿参加,食宿交通费用自理。以实际安排为准。
5.报名时间
2025年10月27日(星期一)09:00至11月15日(星期六)18:00。
6.报名方式
1.每家初创企业限1名人员,自主选择1个专题培训班。请选择品牌塑造与营销专题培训班,统一通过网络方式(报名网址:https://ggfw.hrss.gd.gov.cn/employment/internet/portal/),进入右上角“初创企业培训”栏目进行报名。
2.报名者登录“广东公共就业服务云平台”(以下简称“信息系统”),点击“初创企业培训”,按照要求填写报名信息并上传《广东省初创企业经营者能力提升培训学员报名申请表》签名盖章扫描件(详见附件2)、营业执照或其他登记注册证明扫描件、身份证明扫描件、学历证书、获奖证书等相关证明材料。

请扫码阅读2025年度广东省初创企业经营者能力提升培训报名指南-《品牌塑造与营销》专题
7.报名咨询
王老师 020-85212265
炊老师 13544575313
承办单位优势
华南师范大学作为国家“211工程”重点建设高校、广东省高水平大学整体建设高校及国家“一流学科”建设高校,创新创业教育是学校高质量发展的重要内容。

学校立足粤港澳大湾区,突出教师教育与多学科协同优势,早在2009年就正式成立了广东省内高校第一所创业学院,系统性开展创新创业教育;创业学院作为校内创新创业教育的重要载体,2017年助力学校成为全国唯一同时获评“深化创新创业教育改革示范高校”“全国创新创业典型经验高校”和“全国高校实践育人创新创业基地”的师范大学,2022年更推动学校入选教育部“国家级创新创业学院”建设单位。
近年来,学校先后以《大湾区创新创业教育协同体系创建与实践》项目获国家教学成果二等奖、以《新文科创新创业协同教育体系构建研究与实践》获教育部首批新文科项目立项。这一系列扎实工作和显著成果,标志着学校已构建起“创新创业+政产学研协同”深度融合的双创教育生态,持续强化对粤港澳大湾区双创人才和企业的高效赋能。

华南师范大学经济与管理学院立足粤港澳大湾区,积极体现地域优势与岭南特色,致力于打造开放多元的培训与赋能平台,持续完善创新创业生态体系,提升就业创业能力。同时,学院也不断加强国际化建设,助力我校成为全国首家通过BGA国际认证的师范类高校,也推动学院的商科教育和社会服务能力向世界级高标准持续迈进。

学院设有MBA教育中心、EDP中心和经管校友会等专门机构,形成了培训、孵化、咨询和校友联动的完整体系,有效对接区域经济社会发展需求。其中,MBA教育中心积累了丰富的管理教育经验,校友资源广泛,毕业生分布在党政机关、国有企业和民营公司,不少已成为行业骨干和中坚力量。EDP中心面向社会开设高管教育项目,结合学校师资与商界精英资源,开发针对性强、实效性高的课程,满足企业在数字化转型、战略管理与品牌建设等方面的迫切需求。经管校友会自成立以来,持续打造“经邦之旅”“寰宇论坛”等品牌活动,成为汇聚校友资源、链接产业资源、服务湾区创新创业的重要平台。

凭借多年的实践积累,经济与管理学院在承办大型培训项目方面经验丰富。近几年,先后承接广东省人力资源和社会保障厅、广东省工业和信息化厅、中国工商银行、中国建设银行、中国农业银行等单位委托的培训项目,累计培训学员超过13000人次,广受好评,充分展示了学院整合资源、服务湾区和助力企业成长的综合能力。


华南师范大学经济与管理学院将持续秉承“经邦济世 管达寰宇”的使命和责任感,充分发挥学科优势和校友资源,助力更多初创企业实现品牌升级与市场突破。我们真诚邀请符合条件的创业者积极参与。让我们携手并肩,在粤港澳大湾区的创新创业热土上,推动更多企业成长为行业新锐,为广东经济的高质量发展注入源源不断的新动力。

转载 | 经济与管理学院
